简述:
TX6212B是一款内置100V功率NMOS高效率、、高精度的升压型大功率LED恒流驱动芯片。。。
采用固定关断时间的控制方式,,,,关断时间可通过外部电容进行调节,, 工作频率可根据用户要求而改变。。
通过调节外置的电流采样电阻,,能控制高亮度LED灯的驱动电流,,,,使LED灯亮度达到预期恒定亮度。。
在EN端加PWM信号,,还可以进行LED灯调光。。
内部集成了VDD稳压管,,, 软启动以及过温保护电路,,,减少外围元件并提高系统可靠性。。。。
采用 ESOP8 封装。。散热片内置接 SW 脚。。。。
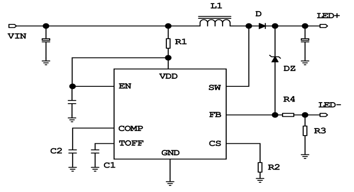
典型应用:

封装:

输入电压 :2.5V - 100V
输出电压 :> Vi +1V
输入电流 :≤ 2A
静态电流 :200uA
开关频率:固定toff、、、、频率可调
驱动方式:内置MOS
调光:使能脚、、、FB脚
封装:ESOP-8